北京石油化工学院2020年硕士研究生招生接受调剂公告
2020年我校研究生招生有部分调剂名额,从即日起开始接收调剂登记。我校接收校外调剂生源条件是依据国家教育部公布的2020年全日制硕士研究生招生调剂录取相关政策,并以我校公布的研究生招生相关专业接收调剂生源条件为准。目前已开始接收调剂考生登记,请符合我校录取条件、有调剂意向的考生,请与相关院系联系。
一、我校奖助学金体系
1.研究生新生奖学金(覆盖面100%)
凡被我校正式录取的考生,均可获得该项奖学金。一志愿考生和部分调剂考生每生可获得10000元奖励,其他学生可分别获得8000元、6000元。
2.研究生助学金(覆盖面100%)
凡被我校正式录取的考生,均可获得研究生国家助学金,资助标准为每生每年7000元。
3.研究生学业奖学金(覆盖面100%)
学业奖学金按学年评定,分三个等级:一等奖学金每生每年10000元,20%;二等奖学金每生每年8000元,50%;三等奖学金每生每年6000元,30%。新生入学当年不参评。
4.研究生国家奖学金
奖励标准为每生每年20000元,按照当年国家和北京市相关文件执行。
5.学术成果与学科竞赛奖学金(覆盖面100%)
研究生在学期间,以学术论文、专利、科技成果、学术著作、学科竞赛等成果,可分别获得特等奖10000元/项,一等奖5000元/项,二等奖3000元/项,三等奖1000元/项,四等奖500元/项。
6.“三助一辅”岗位津贴(覆盖面100%)
岗位津贴每月300-500元。
7.其他专项奖学金
对在企业实践过程中表现优秀的专业学位硕士研究生,可获得企业实践奖学金3000-5000元/生;对优秀的研究生学生干部、兼职辅导员、志愿者和社会实践者等,可获得社会工作奖学金1000元/生;同时,还有企业设立校企合作的专项奖学金等。
8.出国(境)交流学习项目
选拔优秀研究生参加国(境)外短期交流学习项目,研究生申请批准后,每生最高可获30000元资助;资助研究生参加国外高水平学术会议,最高资助20000元/次。同时,择优选拔研究生参加国(境)外交换生项目。
9.助学贷款
经济困难研究生在校学习期间可申请国家助学贷款。
二、调剂要求
1.须符合我校2020年全日制硕士研究生招生简章中规定的调入专业的报考条件;
2.初试成绩符合2020全国硕士研究生进入复试的学位A类初试成绩要求;
3.调入专业与第一志愿报考专业相同或相近;
说明:以上仅供参考,具体要求以教育部最终下达的2020年全日制硕士研究生调剂录取政策和我校相关专业公布的具体条件为准。
三、调剂办法(符合调剂条件的考生须办理的手续)
1.教育部中国研究生招生信息网调剂系统开通前,申请调剂的考生请关注我校研招办公众号“北京石油化工学院研招办”,在招生动态菜单点击复试及调剂申请,打开复试小程序,登记考生个人信息、报考信息、上传证明材料,在小程序中申请复试(调剂)专业并等待后续通知。
2.在调剂系统开通后,请考生务必登陆教育部中国研究生招生信息网,仔细查看有关调剂要求及操作流程,并在调剂系统中进行调剂信息登记,否则调剂申请视为无效,我校将无法正式受理考生的调剂申请;
3.考生如实填写、提交调剂信息后,请及时登录调剂系统查收我校回复的相关信息并进行回复确认;对未及时接收并回复我校信息的考生,我校将取消其参加复试或录取资格,后果由考生自负。
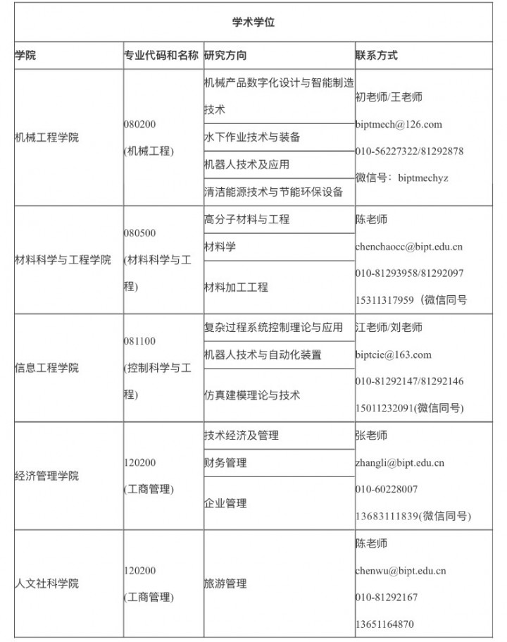
四、接收调剂专业和联系方式
我校将于国家教育部公布2020年全日制硕士研究生招生初试分数线和接收调剂生源条件后,结合我校的实际情况,公布招生专业接收调剂生源的初试分数线和相关条件,通过教育部中国研究生招生信息网调剂系统接收调剂申请,确定参加复试考生名单,发出复试通知等,接收调剂生源额满为止。


五、学校信息
通讯地址:北京市大兴区黄村镇清源北路19号,北京石油化工学院
邮政编码:102617
研招办电话:010-81292056




